Turners, one of New Zealand’s leading car dealers, sought to expand into motor vehicle insurance. I led a UX redesign focused on promoting insurance offerings, improving user flow, and integrating clear purchase pathways. The result was a seamless website experience that supports both car buying and insurance conversion.

Turners Cars is one of New Zealand’s most well-known car dealerships, earning revenue by adding a margin to used vehicles sold across the country. As part of its growth strategy, Turners wanted to promote motor vehicle insurance on its website and increase sales in that area.However, the existing website was focused mainly on car listings, with limited visibility or guidance for insurance options. Users found it hard to discover or understand how to buy insurance, and the experience felt disconnected from the car-buying journey.To support this new business goal, Turners needed a website redesign that would make insurance more visible, easier to understand, and seamlessly integrated into the overall shopping experience.
- User Research
- UX and UI Design
- User Testing
The goal was to redesign the Turners Cars website to promote motor vehicle insurance by improving visibility, simplifying the purchase process, and integrating insurance options into the car-buying journey. The objective was to enhance the user experience while supporting the business goal of increasing insurance sales.

After gathering key insights about the audience and their pain points, I created user personas to represent the primary user segments. These personas helped me stay focused on addressing the most pressing problems and core needs of the most important user groups. Each persona is a blend of fictional and real-world elements, grounded in research but designed to clearly reflect common behaviours, goals, and challenges.

We also leveraged our research data to further identify core pain points and generate ideas for potential solutions.
This step helped align the team on the core problems to solve and set a focused direction for ideation.

Customer journey maps are used to visualise the relationship between a customer and a business over time, across all touchpoints and channels. This process helps me better understand the target user’s behaviours, needs, and pain points, and allows me to clearly define the problem areas that the design solution should address.

Finally, we consolidated all our findings to define a clear problem statement and user stories that aligned the team around the key user challenges and guided our design direction.


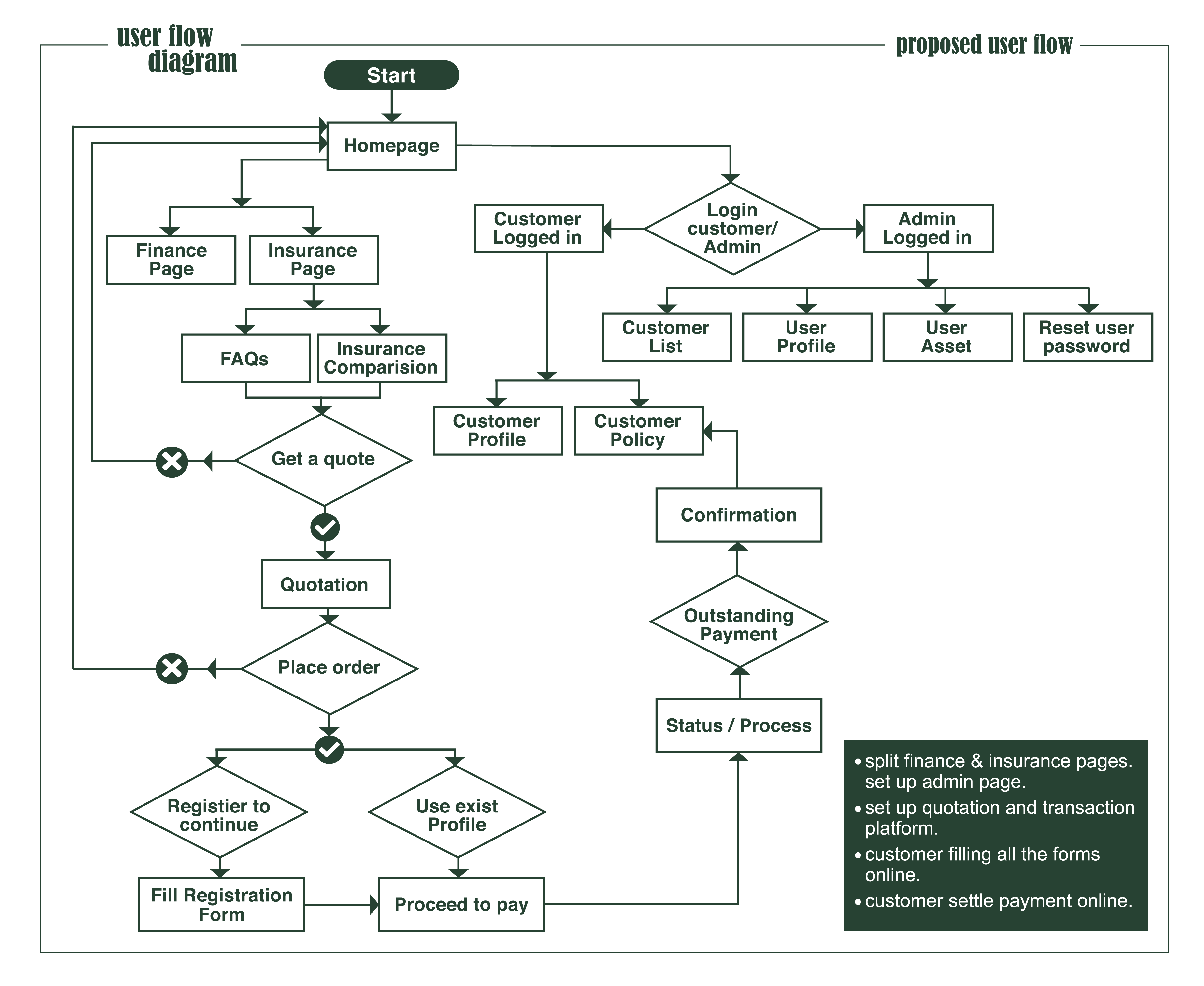
To define what I needed to design, I began by identifying the main user flows involved in completing key tasks. This helped me focus on designing the specific pages and interactions that matter most. By creating user flows centred around the core functions of the Turners Cars website, I was able to map out the necessary steps and examine the user experience in detail, ensuring a more intuitive and efficient journey.

The Crazy Eights method helps me rapidly generate ideas during design sprints and brainstorming sessions. By sketching on paper, I can quickly capture concepts without overthinking. This approach allows me to explore and evaluate ideas early on, before committing to the more time-consuming process of digitisation.


Once I established a visual direction for the layout, I refined the initial sketches into wireframes, adding greater detail and precision. Wireframing allowed me to focus on visual consistency and hierarchy before introducing styles. In these wireframes, I incorporated proven design patterns observed on competitor websites, as well as elements that directly address users’ goals, needs, frustrations, and motivations.


Once the wireframes were finalised, I transformed them into a responsive prototype to bring the concept to life and demonstrate its functionality. At the same time, I prepared usability tests to validate our design assumptions and gather feedback from real users.


Before conducting a usability test, it's essential to define the scope, objectives, testing script, tasks, and evaluation criteria to ensure meaningful results. To prepare effectively, I created a checklist outlining what I wanted to test, why it was important, and how the results would be measured. This preparation helped ensure the testing process was focused, consistent, and aligned with our design goals.



After completing the usability test, we gathered and analyzed all feedback to extract key insights and identify areas for improvement. Based on the outcome, we iterated on the design to address usability issues and enhance the overall experience. If necessary, we conducted additional testing to further validate our solution. Once our assumptions were validated and the design was refined, I finalized the deliverables and prepared them for handover to the development team.

